说说 TCP 为什么需要三次握手和四次挥手?
大约 4 分钟
说说 TCP 为什么需要三次握手和四次挥手?
一、三次握手
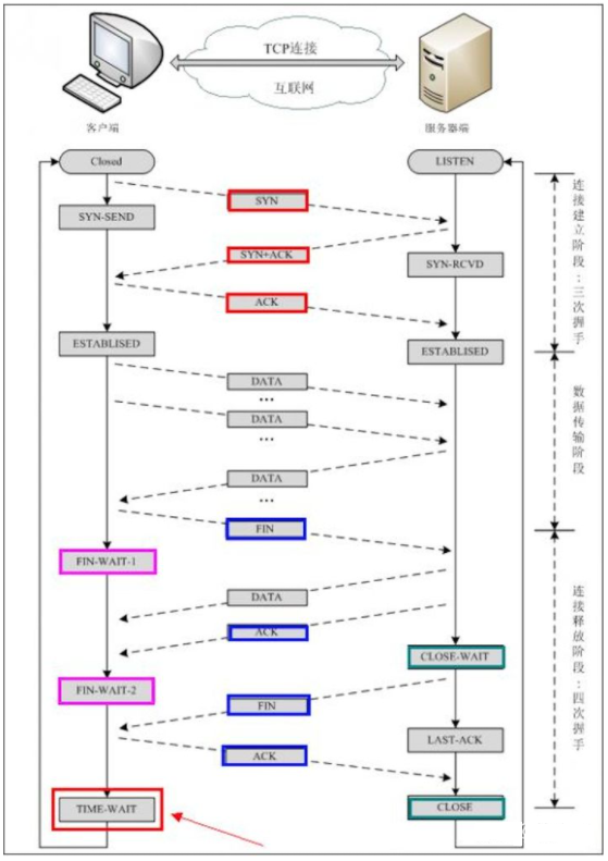
三次握手(Three-way Handshake)其实就是指建立一个 TCP 连接时,需要客户端和服务器总共发送 3 个包
主要作用就是为了确认双方的接收能力和发送能力是否正常、指定自己的初始化序列号为后面的可靠性传送做准备
过程如下:
- 第一次握手:客户端给服务端发一个 SYN 报文,并指明客户端的初始化序列号 ISN(c),此时客户端处于 SYN_SENT 状态
- 第二次握手:服务器收到客户端的 SYN 报文之后,会以自己的 SYN 报文作为应答,为了确认客户端的 SYN,将客户端的 ISN+1 作为 ACK 的值,此时服务器处于 SYN_RCVD 的状态
- 第三次握手:客户端收到 SYN 报文之后,会发送一个 ACK 报文,值为服务器的 ISN+1。此时客户端处于 ESTABLISHED 状态。服务器收到 ACK 报文之后,也处于 ESTABLISHED 状态,此时,双方已建立起了连接

上述每一次握手的作用如下:
- 第一次握手:客户端发送网络包,服务端收到了
这样服务端就能得出结论:客户端的发送能力、服务端的接收能力是正常的。 - 第二次握手:服务端发包,客户端收到了
这样客户端就能得出结论:服务端的接收、发送能力,客户端的接收、发送能力是正常的。不过此时服务器并不能确认客户端的接收能力是否正常 - 第三次握手:客户端发包,服务端收到了。
这样服务端就能得出结论:客户端的接收、发送能力正常,服务器自己的发送、接收能力也正常
通过三次握手,就能确定双方的接收和发送能力是正常的。之后就可以正常通信了
为什么不是两次握手?
如果是两次握手,发送端可以确定自己发送的信息能对方能收到,也能确定对方发的包自己能收到,但接收端只能确定对方发的包自己能收到 无法确定自己发的包对方能收到
并且两次握手的话, 客户端有可能因为网络阻塞等原因会发送多个请求报文,延时到达的请求又会与服务器建立连接,浪费掉许多服务器的资源
二、四次挥手
tcp终止一个连接,需要经过四次挥手
过程如下:
- 第一次挥手:客户端发送一个 FIN 报文,报文中会指定一个序列号。此时客户端处于 FIN_WAIT1 状态,停止发送数据,等待服务端的确认
- 第二次挥手:服务端收到 FIN 之后,会发送 ACK 报文,且把客户端的序列号值 +1 作为 ACK 报文的序列号值,表明已经收到客户端的报文了,此时服务端处于 CLOSE_WAIT 状态
- 第三次挥手:如果服务端也想断开连接了,和客户端的第一次挥手一样,发给 FIN 报文,且指定一个序列号。此时服务端处于
LAST_ACK的状态 - 第四次挥手:客户端收到 FIN 之后,一样发送一个 ACK 报文作为应答,且把服务端的序列号值 +1 作为自己 ACK 报文的序列号值,此时客户端处于 TIME_WAIT 状态。需要过一阵子以确保服务端收到自己的 ACK 报文之后才会进入 CLOSED 状态,服务端收到 ACK 报文之后,就处于关闭连接了,处于 CLOSED 状态

四次挥手原因
服务端在收到客户端断开连接Fin报文后,并不会立即关闭连接,而是先发送一个ACK包先告诉客户端收到关闭连接的请求,只有当服务器的所有报文发送完毕之后,才发送FIN报文断开连接,因此需要四次挥手
三、总结
一个完整的三次握手四次挥手如下图所示:

