说说 React Jsx 转换成真实 DOM 过程?
大约 4 分钟
说说 React Jsx 转换成真实 DOM 过程?
一、是什么
react通过将组件编写的JSX映射到屏幕,以及组件中的状态发生了变化之后 React会将这些「变化」更新到屏幕上
在前面文章了解中,JSX通过babel最终转化成React.createElement这种形式,例如:
<div>
<img src="avatar.png" className="profile" />
<Hello />
</div>
会被bebel转化成如下:
React.createElement(
'div',
null,
React.createElement('img', {
src: 'avatar.png',
className: 'profile'
}),
React.createElement(Hello, null)
);
在转化过程中,babel在编译时会判断 JSX 中组件的首字母:
当首字母为小写时,其被认定为原生
DOM标签,createElement的第一个变量被编译为字符串当首字母为大写时,其被认定为自定义组件,createElement 的第一个变量被编译为对象
最终都会通过RenderDOM.render(...)方法进行挂载,如下:
ReactDOM.render(<App />, document.getElementById('root'));
二、过程
在react中,节点大致可以分成四个类别:
- 原生标签节点
- 文本节点
- 函数组件
- 类组件
如下所示:
class ClassComponent extends Component {
static defaultProps = {
color: 'pink'
};
render() {
return (
<div className="border">
<h3>ClassComponent</h3>
<p className={this.props.color}>{this.props.name}</p>
</div>
);
}
}
function FunctionComponent(props) {
return (
<div className="border">
FunctionComponent
<p>{props.name}</p>
</div>
);
}
const jsx = (
<div className="border">
<p>xx</p>
<a href=" ">xxx</a>
<FunctionComponent name="函数组件" />
<ClassComponent name="类组件" color="red" />
</div>
);
这些类别最终都会被转化成React.createElement这种形式
React.createElement其被调用时会传⼊标签类型type,标签属性props及若干子元素children,作用是生成一个虚拟Dom对象,如下所示:
function createElement(type, config, ...children) {
if (config) {
delete config.__self;
delete config.__source;
}
// ! 源码中做了详细处理,⽐如过滤掉key、ref等
const props = {
...config,
children: children.map((child) =>
typeof child === 'object' ? child : createTextNode(child)
)
};
return {
type,
props
};
}
function createTextNode(text) {
return {
type: TEXT,
props: {
children: [],
nodeValue: text
}
};
}
export default {
createElement
};
createElement会根据传入的节点信息进行一个判断:
- 如果是原生标签节点, type 是字符串,如 div、span
- 如果是文本节点, type 就没有,这里是 TEXT
- 如果是函数组件,type 是函数名
- 如果是类组件,type 是类名
虚拟DOM会通过ReactDOM.render进行渲染成真实DOM,使用方法如下:
ReactDOM.render(element, container[, callback])
当首次调用时,容器节点里的所有 DOM 元素都会被替换,后续的调用则会使用 React 的 diff算法进行高效的更新
如果提供了可选的回调函数callback,该回调将在组件被渲染或更新之后被执行
render大致实现方法如下:
function render(vnode, container) {
console.log('vnode', vnode); // 虚拟DOM对象
// vnode _> node
const node = createNode(vnode, container);
container.appendChild(node);
}
// 创建真实DOM节点
function createNode(vnode, parentNode) {
let node = null;
const { type, props } = vnode;
if (type === TEXT) {
node = document.createTextNode('');
} else if (typeof type === 'string') {
node = document.createElement(type);
} else if (typeof type === 'function') {
node = type.isReactComponent
? updateClassComponent(vnode, parentNode)
: updateFunctionComponent(vnode, parentNode);
} else {
node = document.createDocumentFragment();
}
reconcileChildren(props.children, node);
updateNode(node, props);
return node;
}
// 遍历下子vnode,然后把子vnode->真实DOM节点,再插入父node中
function reconcileChildren(children, node) {
for (let i = 0; i < children.length; i++) {
let child = children[i];
if (Array.isArray(child)) {
for (let j = 0; j < child.length; j++) {
render(child[j], node);
}
} else {
render(child, node);
}
}
}
function updateNode(node, nextVal) {
Object.keys(nextVal)
.filter((k) => k !== 'children')
.forEach((k) => {
if (k.slice(0, 2) === 'on') {
let eventName = k.slice(2).toLocaleLowerCase();
node.addEventListener(eventName, nextVal[k]);
} else {
node[k] = nextVal[k];
}
});
}
// 返回真实dom节点
// 执行函数
function updateFunctionComponent(vnode, parentNode) {
const { type, props } = vnode;
let vvnode = type(props);
const node = createNode(vvnode, parentNode);
return node;
}
// 返回真实dom节点
// 先实例化,再执行render函数
function updateClassComponent(vnode, parentNode) {
const { type, props } = vnode;
let cmp = new type(props);
const vvnode = cmp.render();
const node = createNode(vvnode, parentNode);
return node;
}
export default {
render
};
三、总结
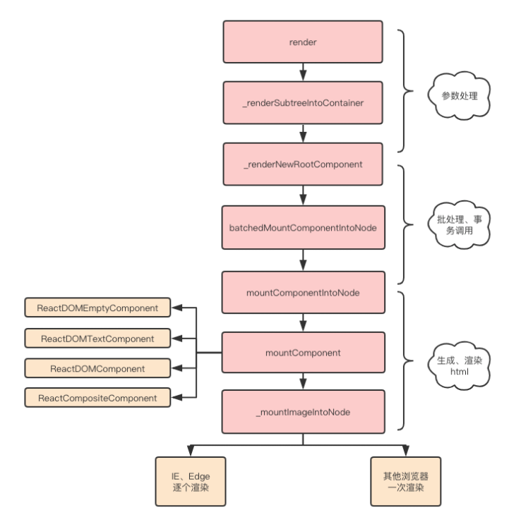
在react源码中,虚拟Dom转化成真实Dom整体流程如下图所示:

其渲染流程如下所示:
- 使用 React.createElement 或 JSX 编写 React 组件,实际上所有的 JSX 代码最后都会转换成 React.createElement(...) ,Babel 帮助我们完成了这个转换的过程。
- createElement 函数对 key 和 ref 等特殊的 props 进行处理,并获取 defaultProps 对默认 props 进行赋值,并且对传入的孩子节点进行处理,最终构造成一个虚拟 DOM 对象
- ReactDOM.render 将生成好的虚拟 DOM 渲染到指定容器上,其中采用了批处理、事务等机制并且对特定浏览器进行了性能优化,最终转换为真实 DOM
