9. 设计网络爬虫
9. 设计网络爬虫
这是一个经典的系统设计问题:设计一个网络爬虫(Web Crawler)。
网络爬虫(又称机器人)用于在互联网上发现新内容或更新内容,例如文章、视频、PDF 等。

使用场景:
- 搜索引擎索引:用于创建搜索引擎的本地索引,例如 Google 的 Googlebot。
- 网页归档:从网络中收集数据并保存以备将来使用。
- 网络挖掘:也可用于数据挖掘。例如,为交易公司寻找股东大会等重要信息。
- 网络监控:监控网络上的版权侵权、公司内部信息泄露等。
网络爬虫的复杂性取决于目标规模,它可以非常简单(如学生项目),也可以是一个需要专门团队维护的多年项目。
第一步:理解问题并确定设计范围
高层次的工作原理
- 给定一组 URL,下载这些 URL 指向的所有页面。
- 从网页中提取 URL。
- 将新提取的 URL 添加到待遍历列表中。
尽管实际的网络爬虫远比这个复杂,但核心流程可以总结为以上内容。
功能性需求
在设计过程中,你需要明确面试官希望支持的具体功能。例如:
- 候选人:网络爬虫的主要用途是什么?搜索引擎索引还是数据挖掘?
面试官:搜索引擎索引。 - 候选人:每月需要抓取多少网页?
面试官:10 亿个。 - 候选人:支持哪些内容类型?HTML、PDF、图片?
面试官:仅 HTML。 - 候选人:是否需要考虑新增或修改的内容?
面试官:是。 - 候选人:是否需要持久化抓取的网页?
面试官:是,保存 5 年。 - 候选人:如何处理重复内容的页面?
面试官:忽略。
通过类似的对话,你可以澄清设计范围和假设,这对于即使是简单项目也很重要。
非功能性需求
- 鲁棒性(Robust):能够处理异常情况,例如不良 HTML、无限循环、服务器崩溃等。
- 友好性(Polite):避免在短时间内向同一服务器发送过多请求。
- 可扩展性(Extensibility):便于未来添加对新内容类型的支持,例如图片。
粗略估算
- 每月 10 亿个页面 → 每秒约 400 页。
- 峰值 QPS = 800 页每秒。
- 平均网页大小为 500 KB → 每月 500 TB → 5 年共 30 PB。
第二步:提出高层设计并获得认可
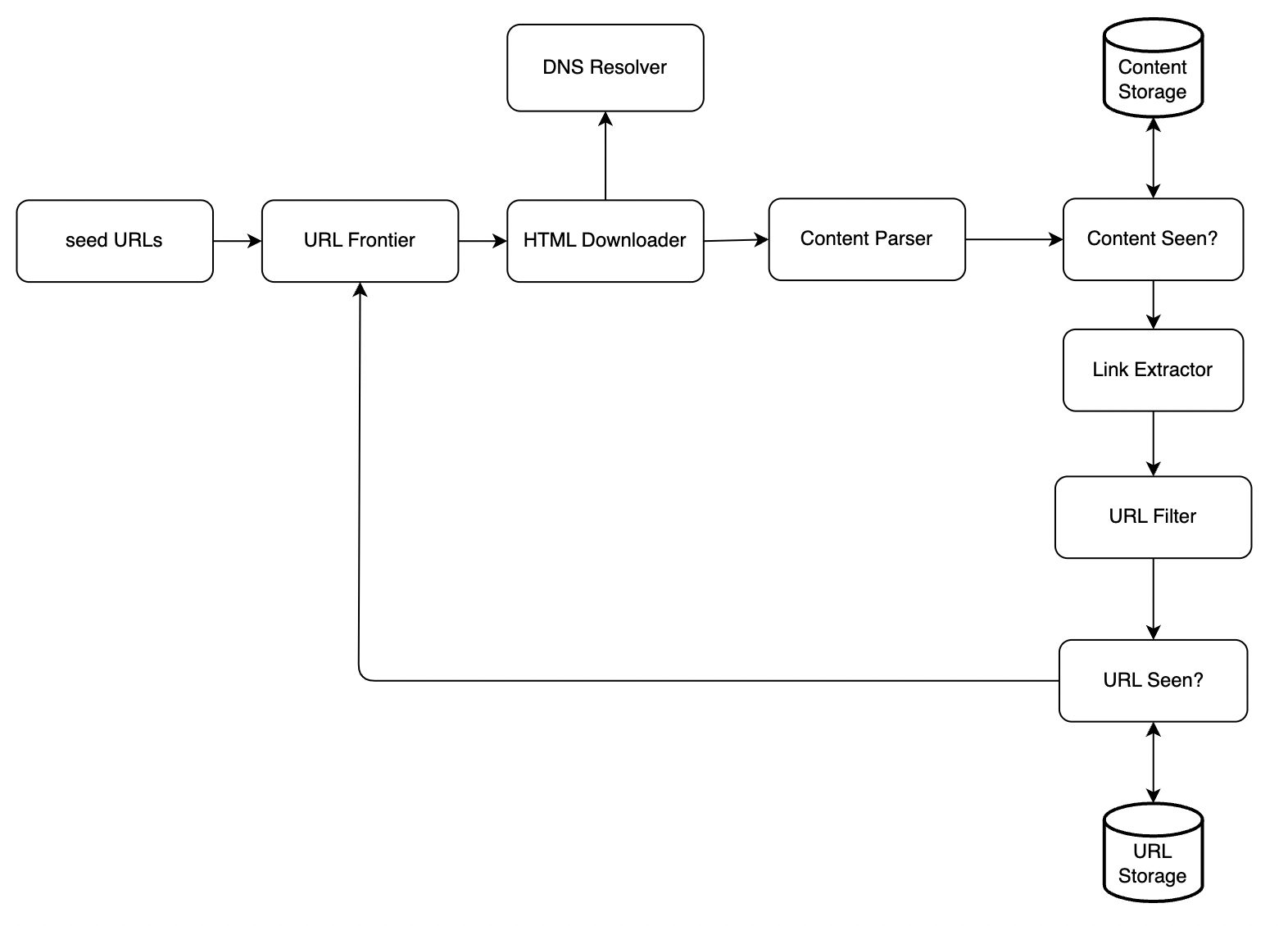
网络爬虫的工作流如下:

种子 URL 提供初始输入:系统从一组初始 URL 开始(通常称为种子 URL),这些 URL 是爬虫的起点。
URL 队列管理:所有待抓取的 URL 存储在一个队列中。队列按照一定的规则(如 FIFO 或优先级)安排爬取顺序。
HTML 下载器抓取内容:从 URL 队列中获取下一个待抓取的 URL,并使用 HTML 下载器下载网页内容。
DNS 解析:在下载 HTML 页面之前,爬虫需要通过 DNS 解析将 URL 转换为服务器的 IP 地址。
内容解析与验证:下载的网页内容会通过解析器进行验证,确保其完整性和可用性。如果内容损坏或不符合要求,将丢弃。
内容去重:通过比较网页哈希值,确保网页内容和已处理的页面不重复。
内容存储:验证后的网页内容会被存储到数据库或文件系统中,供后续分析或检索使用,大部分内容存储在磁盘上,热门内容存储在内存中以便快速检索。
URL 提取与过滤:从 HTML 文档中提取所有超链接,将有效的链接加入待抓取的 URL 队列。
URL 过滤器:排除无效或不需要的链接,例如重复的 URL、不支持的内容类型、或在黑名单中的链接。
URL 去重:使用哈希表或布隆过滤器检查提取的链接是否已被访问过,以避免重复抓取。
URL 存储:已访问的 URL 会被存储到数据库中,用于 URL 去重,避免重复遍历。
第三步:深入设计
现在让我们探讨一下网络爬虫中一些最重要的机制:
- DFS vs. BFS
- URL 队列设计
- HTML 下载器
- 鲁棒性
- 可扩展性
- 检测与规避问题内容
DFS vs. BFS
互联网是一个有向图,网页中的链接是指向其他页面(节点)的边。
常见的两种遍历方法是深度优先搜索(DFS)和广度优先搜索(BFS)。
- DFS 通常不是一个好选择,因为遍历深度可能非常大。
- BFS 更适合,使用 FIFO 队列按遇到 URL 的顺序遍历。
不过,传统 BFS 存在两个问题:
- 大部分链接是指向同一域名的回链(例如
wikipedia.com/page -> wikipedia.com),短时间内大量访问同一服务器会“不礼貌”。 - 标准 BFS 没有考虑 URL 的优先级。
URL 队列
URL 队列解决了上述问题,确保了优先级和友好性。
友好性
为了避免在短时间内对同一主机发送过多请求,爬虫为每个主机维护单独的下载队列,并在两次请求之间设置延迟。

- 队列路由器:确保每个队列包含来自同一主机的 URL。
- 映射表:将主机映射到相应队列。

- FIFO 队列:保存来自同一主机的 URL。
- 队列选择器:将工作线程分配给 FIFO 队列,每个线程只从一个 FIFO 队列中下载 URL。队列选择器负责分配哪个工作线程处理哪个队列。。
- 工作线程:工作线程从同一 FIFO 队列逐个下载网页,并在两次下载之间设置延迟。
优先级
根据页面的重要性(例如 PageRank、网页流量、更新频率)为 URL 进行优先排序。
优先级排序器(Prioritizer)管理每个 URL 的优先级:

- 将 URL 作为输入并计算优先级
- 每个队列具有不同的优先级,URL 根据其优先级放入相应的队列。
- 队列选择器随机选择队列,并偏向高优先级队列。
内容更新
网页不断更新,因此还需要定期重新抓取更新的内容。
可以根据网页的更新历史选择重新抓取,还可以优先重新抓取更新较多的重要页面。
内容存储
在实际应用中,URL 队列可能包含数百万条 URL。全部存储在内存中不可行,而存储在磁盘上速度又太慢。
采用混合存储方案:大部分 URL 存储在磁盘上,当前处理的 URL 缓存在内存中,并定期刷新到磁盘。
URL 队列存储
在现实世界中,URL 队列中的 URL 可能有数百万个,将所有内容都放在内存中是不可行的。
但将其放在磁盘上也很慢,并且可能导致抓取逻辑出现瓶颈。
可以采用混合存储的方法,其中大多数 URL 都存在磁盘上,但在内存中维护一个缓冲区,其中包含当前正在处理的 URL,定期将其刷新到磁盘。
HTML 下载器
HTML 下载器使用 HTTP 协议从网络下载 HTML 页面。
还需要记住的一个协议是 Robots 排除协议,它是一个可在网站上使用的 robots.txt 文件,网站所有者使用它与网络爬虫进行通信,用于传达哪些网页可以遍历以及哪些网页应该跳过。
robots.txt 文件示例:
User-agent:Googlebot
Disallow:/creatorhub/\*
Disallow:/rss/people/\*/reviews
Disallow:/gp/pdp/rss/\*/reviews
Disallow:/gp/cdp/member-reviews/
Disallow:/gp/aw/cr/
需要按照该文件的规则,避免抓取其中指定跳过的页面,可以缓存该文件以避免一直重复下载。
性能优化
我们可以考虑对 HTML 下载器进行一些性能优化。
- 分布式抓取:我们可以将抓取作业并行化到多台运行多个线程的机器上,以便更有效地进行抓取。

- 缓存 DNS 解析器:我们可以维护自己的 DNS 缓存,以避免一直向 DNS 解析器发出请求,这可能会很昂贵,并定期更新缓存。
- 位置:我们可以根据地理位置分配抓取作业。当抓取器在物理上更靠近网站服务器时,延迟会更低。
- 短超时:我们需要添加超时,以防服务器响应速度超过给定阈值。否则,我们的抓取器可能会花费大量时间等待永远不会出现的页面。
鲁棒性
实现系统稳健性的一些方法:
- 一致性哈希:为了方便扩展和缩减工作节点/爬虫等资源,我们可以在负载均衡时使用一致性哈希。
- 保存爬取状态和数据:在服务器发生崩溃时,可以将中间结果存储到磁盘上,这样其他工作节点能够从上一次中断的地方继续任务。
- 异常处理:我们需要优雅地处理异常,避免因错误导致服务器崩溃。在足够大的系统中,异常是不可避免的。
- 数据验证:进行数据验证是防止系统错误的重要安全措施。
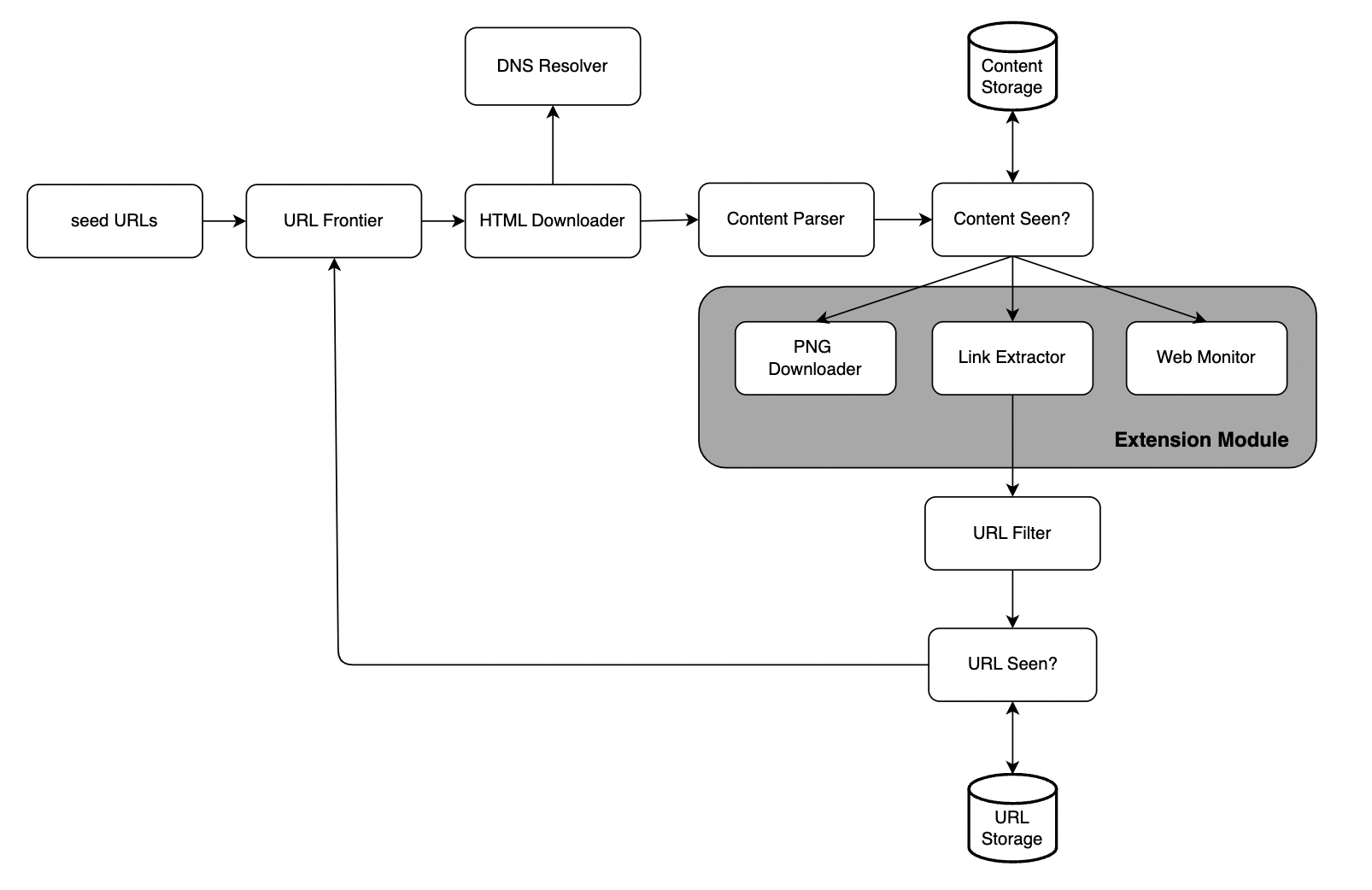
可扩展性
为了支持未来的新内容类型,我们需要确保爬虫具备良好的可扩展性:

示例扩展:
- 增加 PNG 下载器 用于爬取 PNG 图片。
- 增加 Web 监控器 用于监控版权侵权行为。
识别并避免问题内容
- 冗余内容:互联网上约 30% 的网页是重复内容。通过哈希值/校验和避免重复处理。
- 爬虫陷阱:一些网页可能会导致爬虫进入无限循环,例如极深的目录结构。我们可以通过设置 URL 的最大长度来避免此类问题。此外,可以引入人工干预的功能,将这些陷阱网页列入黑名单。
- 数据噪声:过滤掉广告、代码片段、垃圾内容等无价值内容。
第四步:总结
一个优秀的爬虫的特点:可扩展性、礼貌、可扩展性、鲁棒性。
其他相关的讨论点:
- 服务器端渲染:许多网站动态生成 HTML。如果我们在没有生成 HTML 的情况下直接解析,它将错过网站上的信息。为了解决这个问题,我们在解析页面之前先进行服务器端渲染。
- 过滤不需要的页面:反垃圾邮件组件有助于过滤低质量页面。
- 数据库复制和分片:这些是提高数据层可用性、可扩展性和可靠性的有效技术。
- 水平扩展:关键是保持服务器无状态,从而使每种类型的服务器、工作线程、爬虫等都能水平扩展。
- 可用性、一致性、可靠性:这些是任何大型系统成功的核心概念。
- 数据分析:我们可能还需要收集和分析数据,以进一步优化我们的系统。
